Климовский филиал государственного бюджетного профессионального образовательного учреждения

243040, Брянская область, р.п. Климово, улица Коммунистическая, 41

8-(48347) 2-11-43

8-(48347) 2-11-43

klimovo_bat@mail.ru

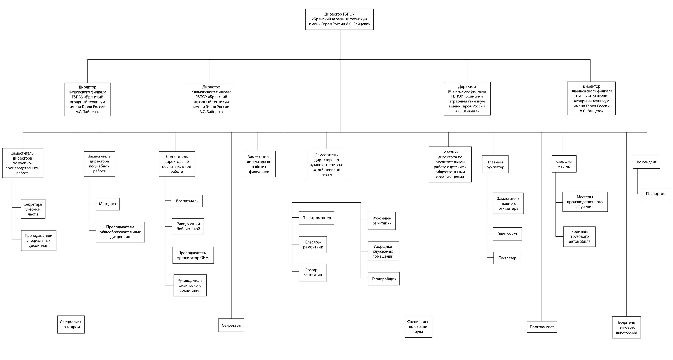
Структура и органы управления образовательной организацией

Не указан
Не указан
Не указан
Не указан
Не указан
Не указан
Не указан

Документы, утверждающие структуру организации

Сведения о каждом филиале образовательной организации (в том числе находящихся за пределами Российской Федерации)

У организации нет филиалов
Не требуется
Не требуется
Не требуется
Не требуется
Не требуется
Не требуется
Не требуется
Не требуется
Не требуется

Сведения о каждом представительстве образовательной организации (в том числе находящихся за пределами Российской Федерации)

У организации нет представительств
Не требуется
Не требуется
Не требуется
Не требуется
Не требуется
Не требуется
Не требуется
Не требуется
Не требуется
Наверх
Продолжая использовать наш сайт, вы даете согласие на обработку файлов cookie, пользовательских данных (сведения о местоположении; тип и версия ОС; тип и версия Браузера; тип устройства и разрешение его экрана; источник откуда пришел на сайт пользователь; с какого сайта или по какой рекламе; язык ОС и Браузера; какие страницы открывает и на какие кнопки нажимает пользователь; ip-адрес) в целях функционирования сайта и проведения статистических исследований и обзоров. Если вы не хотите, чтобы ваши данные обрабатывались, покиньте сайт.